网站首页
学院概况
学院简介
学院领导
机构设置
学院文化
师资队伍
马克思主义基本原理教研部
毛泽东思想与中国特色社会主义理论体系概论教研部
习近平新时代中国特色社会主义思想概论教研部
思想道德与法治教研部
中国近现代史纲要教研部
形势与政策教研部
研究生教研部
思政教学
教研活动
教学成果
科学研究
科研信息
科研立项
科研团队
科研成果
规章制度
学科建设
工作动态
导师名录
常用下载
党团工作
学团工作
党建工作
理论宣讲
明德工作室
工作室概况
初入大学
心理驿站
国学芸萃
中华美德
情感天地
职来职往
网站首页
学院概况
学院简介
学院领导
机构设置
学院文化
师资队伍
马克思主义基本原理教研部
毛泽东思想与中国特色社会主义理论体系概论教研部
习近平新时代中国特色社会主义思想概论教研部
思想道德与法治教研部
中国近现代史纲要教研部
形势与政策教研部
研究生教研部
思政教学
教研活动
教学成果
科学研究
科研信息
科研立项
科研团队
科研成果
规章制度
学科建设
工作动态
导师名录
常用下载
党团工作
学团工作
党建工作
理论宣讲
明德工作室
工作室概况
初入大学
心理驿站
国学芸萃
中华美德
情感天地
职来职往
当前位置:
网站首页
>>
思政教学
>>
教学成果
>> 正文
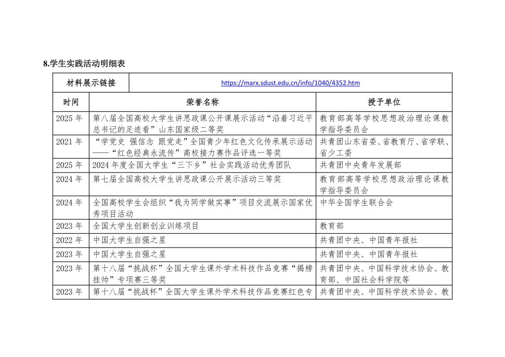
第十届省级教学成果奖(高等教育类)申报展示材料八
发布时间:2025-09-18 编辑: 点击量:
第十届省级教学成果奖(高等教育类)申报材
料
材料八:学生实践活动情况
上一条:
第十届省级教学成果奖(高等教育类)申报展示材料九
下一条:
第十届省级教学成果奖(高等教育类)申报展示材料七
相关链接
中国社会科学院
教育部思政司
教育部社科司
山东省教育厅
马克思主义学习网
高校链接
南京师范大学马克思主义学院
山东大学马克思主义学院
中国石油大学(华东)马克思主义学院